Looking for advice (furniture render)

Use this forum for general user support and related questions.
Forum rules
Please upload a testscene that allows developers to reproduce the problem, and attach some images.
Post Reply
zooropa
Posts: 72
Joined: Sat Mar 28, 2020 10:36 am

Looking for advice (furniture render)

Post by zooropa »

Hi this is my first scene with luxcore and I am looking for some advice regarding lighting.
I am trying to achieve a render of a table with natural light. So far I am happy with the look of the sun and how interacts with the furniture.

Still I feel for some of the shots I am preparing I will need a better lid scene. In a way the scene just works with one specific camera.
I am using the sky+sun. I am thinking if I should add an hdr to lid the ambient a bit more or just use area lights in specific spots.

I am not sure if its possible to combine both hdr and sky in luxcore, not even if its the best approach. I checked the sample scenes (nordic mood) and it seems to be lid only by an hdr.

In a way I am looking for advice on how to improve the light

This is the render at the moment ( I added a floor now , but takes too much to render so I decided to post it with a white floor).
lucgrid.jpg
After updating my nvidias driver....all my renders look darker so I guess I will need to tweak the camera tone mapper to re gain some brightness.
I feel the wood its a bit off.

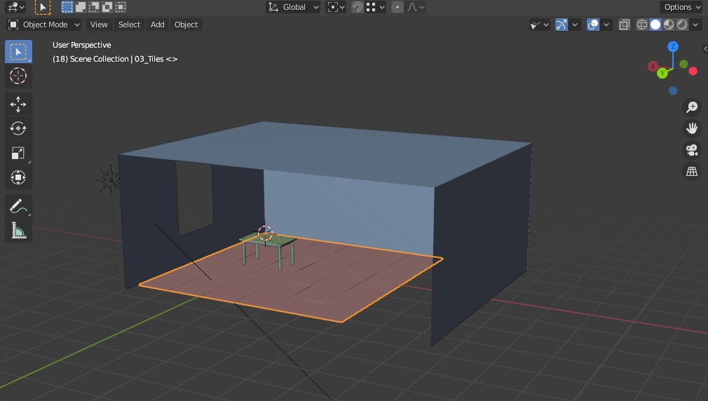
This is the scene:
scene setup.jpg
I am planning a render also with a camera facing the wall and the table in the foreground...kind of a side view camera...but then the light only coming through the window is not enough to lid the room and the background wall looks really off. I will uplad a render to communicate this better.

Thank you . I am able to share the scene if you think will be easier.

I am loving luxcore quality
User avatar
Dade
Developer
Developer
Posts: 5675
Joined: Mon Dec 04, 2017 8:36 pm
Location: Italy

Re: Looking for advice (furniture render)

Post by Dade »

Zooropa, you should post directly in "User support" forum otherwise I have always to move your posts there.
Support LuxCoreRender project with salts and bounties
zooropa
Posts: 72
Joined: Sat Mar 28, 2020 10:36 am

Re: Looking for advice (furniture render)

Post by zooropa »

I am sorry . I will next time.
Asticles
Donor
Donor
Posts: 171
Joined: Thu Jan 11, 2018 8:52 am
Location: Barcelona, Spain
Contact:

Re: Looking for advice (furniture render)

Post by Asticles »

I wouldn't use hard shadows for product lighting.

Why not something like this?

https://martinpitonak.com/photographing ... d-project/

Regards
zooropa
Posts: 72
Joined: Sat Mar 28, 2020 10:36 am

Re: Looking for advice (furniture render)

Post by zooropa »

Thank you so much for your reply. I am trying to achieve somehow a dreamy look. Probably influenced by the trend of people using octane and doing abstract archviz renders. I think you are right, the harsh shadows are not benefiting the product. I do believe the mood I want to go could fit, but I am not achieving it. Here a render that looks illuminated by a sun...
colorful-1.jpg
Of course the room is different and having more assets makes it totally different. But it does seem lid by a sun only.

Here are other renders that exemplify the mood I want to achieve with the light:
tumblr_f94c42061f62e90201b6a4345bd54ae4_5ffb8ed3_1280.jpg
big.jpg
Taking aside that they are using a surrounding space much more interesting than mine...the light is the one I would like to achieve.

If it helps I could share my settings. I would really appreciate if you could advice me about how they are illuminating their renders.
In my case it is important to show the grid of the table casting on the floor...so somehow needs to be a light that cast the shape correctly but still in a more refine matter than my render so far.

Thank you a lot again
Asticles
Donor
Donor
Posts: 171
Joined: Thu Jan 11, 2018 8:52 am
Location: Barcelona, Spain
Contact:

Re: Looking for advice (furniture render)

Post by Asticles »

To me they are like hdris through a window.

Look at this source.

https://hdrihaven.com/hdris/

Use one that makes soft shadows.

Regards.
zooropa
Posts: 72
Joined: Sat Mar 28, 2020 10:36 am

Re: Looking for advice (furniture render)

Post by zooropa »

Asticles wrote: Mon Sep 21, 2020 4:53 pm To me they are like hdris through a window.

Look at this source.

https://hdrihaven.com/hdris/

Use one that makes soft shadows.

Regards.
What do you think about this one?
graffiti_shelter.jpg
Asticles
Donor
Donor
Posts: 171
Joined: Thu Jan 11, 2018 8:52 am
Location: Barcelona, Spain
Contact:

Re: Looking for advice (furniture render)

Post by Asticles »

I think this is useful (interior hdri) if you make close captions or if you have backplates of the same environment.

In your case, I would model the space and outside put an open environment hdri map.

Regards
zooropa
Posts: 72
Joined: Sat Mar 28, 2020 10:36 am

Re: Looking for advice (furniture render)

Post by zooropa »

Thank you so much for all your help. I am having closer renders showing the details of the furniture and the idea is to show it in a context like the one I posted as examples previously. I am thinking if you think those examples are using a sky hdri or something different. I guess what is left now is just trying to do it, but I am kind of engaged in understanding these type of renders that portray a "dreamy" feeling.
Post Reply