Running LuxCore 2.6 on Blender 3.1
Windows 11 with GeForce RTX 2070 Super, 11th Gen Intel i9 11900 @ 2.5GHz
I am brand new to LuxCoreRender, just trying to get setup on Blender. I have combed through all the forums and directions was able to install the add-on and run on Blender 3.1 with the most up to date daily release. However, I am running into a error message I can't seem to find a good fix for. I'm hoping an expert on here can help me get my feet under me.
I have been receiving this error:
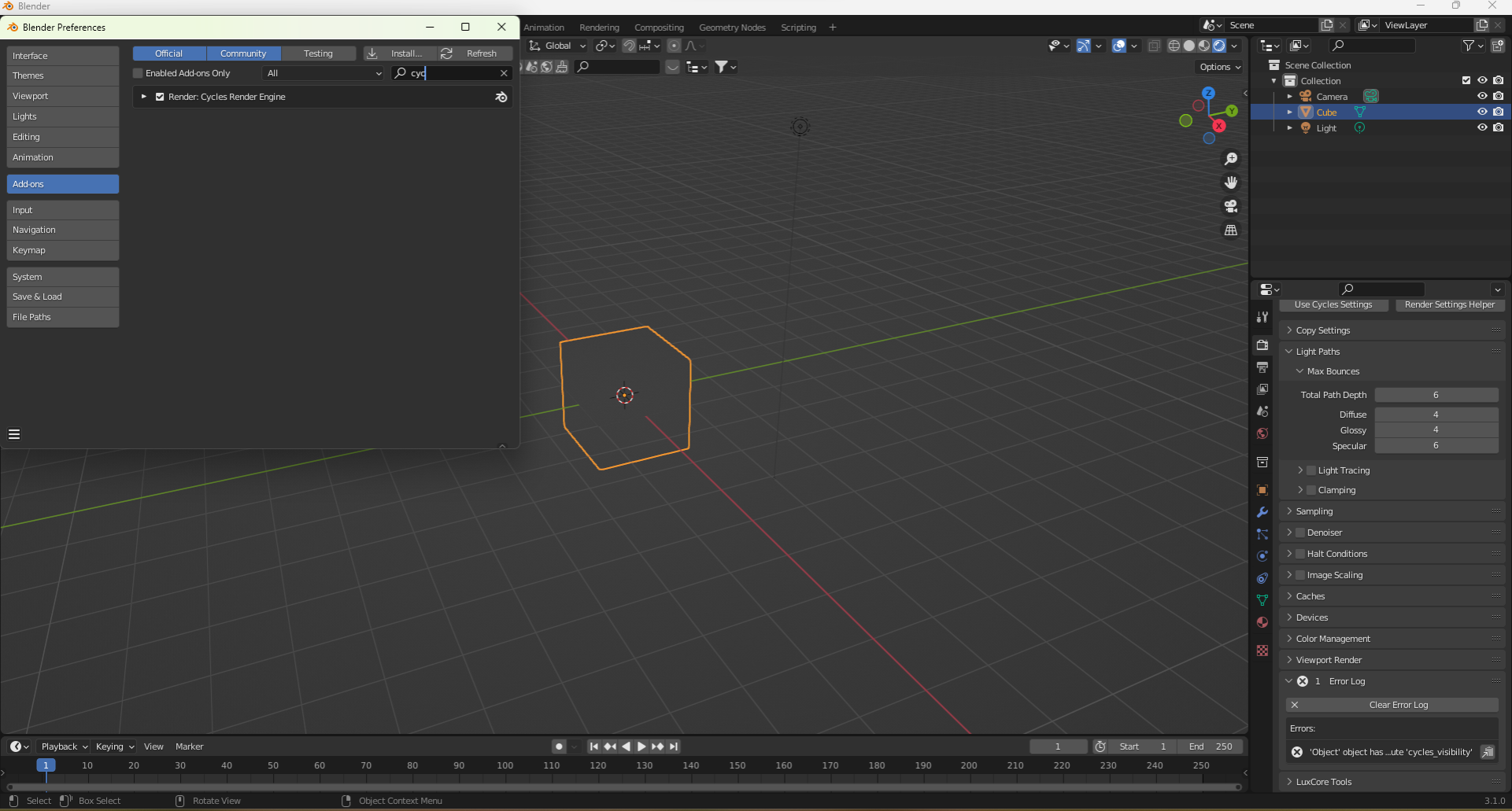
'Object' object has no attribute 'cycles_visibility'
when trying to switch into Material and Render Viewport Display Mode, as well as just trying to render out the cube out of the box. I researched as much as I could the fixes for this error from previous situations, and I made sure to enable Cycles, which was the primary fix then. It didn't seem to make any difference. I probably have my render settings off or maybe there is a bug? Thank you for your help and time.
'Object' object has no attribute 'cycles_visibility'
Forum rules
Please upload a testscene that allows developers to reproduce the problem, and attach some images.
Please upload a testscene that allows developers to reproduce the problem, and attach some images.
- dfontana31
- Posts: 2
- Joined: Sat Mar 26, 2022 12:39 pm
Re: 'Object' object has no attribute 'cycles_visibility'
Try with blendluxcore 2.61 here : https://github.com/LuxCoreRender/BlendL ... tag/latest
- dfontana31
- Posts: 2
- Joined: Sat Mar 26, 2022 12:39 pm
Re: 'Object' object has no attribute 'cycles_visibility'
That 100% worked! Thank you so much for your help.
Re: 'Object' object has no attribute 'cycles_visibility'
You are welcome 