Captures:
mapping & cycles materials w/ Luxcore
Forum rules
Please upload a testscene that allows developers to reproduce the problem, and attach some images.
Please upload a testscene that allows developers to reproduce the problem, and attach some images.
mapping & cycles materials w/ Luxcore
Hi, I did some ramp materials textures for procedural walls (solid modifier) but Luxcore don't read this kind of cycles nodes. It's a way to re-do it in a Luxcore material?

Captures:
Captures:
Re: mapping & cycles materials w/ Luxcore
In theory all the nodes in your setups have an equivalent in LuxCore, but not all of them were implemented in the Cycles node reader yet.
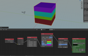
You will have to recreate the setup with LuxCore nodes like this:
You will have to recreate the setup with LuxCore nodes like this:
Re: mapping & cycles materials w/ Luxcore
Thanks! Very nice.
I tried uvProject Modifier (with a rotate null, or 2,). Can be fancy for parametric objects (modifier, Sv) with uvWrap and uv offset (array modifier). I like to use cycles/eevee materials to simplify my workflow
I tried uvProject Modifier (with a rotate null, or 2,). Can be fancy for parametric objects (modifier, Sv) with uvWrap and uv offset (array modifier). I like to use cycles/eevee materials to simplify my workflow